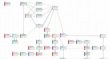
Diagramm zeigt den Standardfreigabeworkflow eines Dokumentenmanagementsystems mit verschiedenen Zustandsübergängen und Entscheidungen.
Standardfreigabe-Workflow von DMS agorum core

Was ist ein Freigabeprozess und wann wird er in einem Unternehmen benötigt?

Ein Freigabeprozess ist ein Ablauf in einem Unternehmen, um sicherzustellen, dass Dokumente, Projekte oder Produkte vor ihrer Veröffentlichung oder Implementierung ge­prüft und genehmigt werden. Sie benötigen diesen Prozess, um Qualität, Genauig­keit und Compliance zu gewährleisten. Ob es um Marketing­materialien, Rechnungen, Software-Updates oder Unternehmens­richtlinien geht – ein gut strukturierter Freigabe­prozess hilft dabei, Fehler zu minimieren und die Integrität der Arbeit zu wahren. Freigabe­prozesse sind in Unter­nehmen erforderlich, wenn Entscheidungen, Ge­nehmigungen oder Über­prüfungen von bestimmten Personen oder Abteilungen ab­hängig sind. Sie werden oft in kritischen Ge­schäfts­bereichen eingesetzt, wie bei Vertrags­abschlüssen, Rechnungs­freigaben oder anderen wichtigen Dokumentations­prozessen.

Zwei Männer mit Tablet und Laptop digitalisieren Geschäftsprozesse. Das Dokumentenmanagement hilft bei der Digitalisierung.
Mit agorum core Geschäftsprozesse digitalisieren

Effizienter Freigabeprozess: Beschleunigen Sie Ihren Freigabeprozess und sparen Sie wertvolle Zeit

Lassen Sie die Software die Schwerarbeit übernehmen und nutzen Sie die freigewordene Zeit für kreativere oder strategisch wichtigere Aufgaben. Es ist Zeit, auf die Überholspur zu wechseln – mit einem DMS, das für Sie arbeitet. Legen Sie los und erleben Sie, wie reibungslos Ihr Freigabeprozess sein kann!

Automatisierte Workflows: Vereinfachen Sie Ihre Arbeitsabläufe durch automatisierte Prozesse

Automatisierte Workflows sind ein echter Game-Changer! Stellen Sie sich vor, Sie haben mehr Zeit für die wirklich wichtigen Dinge in Ihrem Business, weil repetitive Aufgaben wie von Zauberhand erledigt werden. Genau das macht unser DMS agorum core für Sie möglich. Durch die Automatisierung Ihrer Prozesse können Sie manuelle Aufgaben reduzieren und Ihre Effizienz steigern.

Lassen Sie Routinearbeiten schneller und fehlerfrei ablaufen. Unsere intelligenten Lösungen passen sich nahtlos in Ihre bestehenden Arbeitsabläufe ein, sodass Sie ohne großen Aufwand sofort loslegen können. Machen Sie den nächsten Schritt in Richtung Zukunft und erleben Sie, wie Ihr Unternehmen durch optimierte Prozesse aufblüht. Warten Sie nicht länger, steigern Sie Ihre Produktivität mit agorum core! Kontaktieren Sie uns jetzt!

Wie werden Freigabeprozesse in Unternehmen festgelegt?

In der Regel sind Führungskräfte und Manager für die strategische Freigabe von Ressourcen und Entscheidungen verantwortlich. Auf operativer Ebene kann es Abteilungsleiter oder Teamleiter geben, die für die Freigabe von Projekten und Arbeitsaufgaben zuständig sind. Compliance- und Qualitätsabteilungen spielen auch oft eine Rolle bei der Überprüfung und Genehmigung von Prozessen, um sicherzustellen, dass sie den internen und externen Standards entsprechen. Es hängt jedoch stark von der Unternehmensstruktur und den spezifischen Abläufen ab.

Die Festlegung von Freigabeprozessen in Unternehmen erfolgt in der Regel durch eine Kombination aus internen Richtlinien, Industriestandards und gesetzlichen Vorgaben. Hier sind einige Schritte, die oft bei der Festlegung von Freigabeprozessen involviert sind:

  1. Analyse der Anforderungen: Unternehmen analysieren ihre spezifischen Anforderungen und identifizieren kritische Bereiche, die Freigabeprozesse erfordern.
  2. Rechtliche und regulatorische Anforderungen: Unternehmen müssen sicherstellen, dass ihre Freigabeprozesse den geltenden Gesetzen und Vorschriften entsprechen. Dies kann je nach Branche und Standort variieren.
  3. Interne Richtlinien: Unternehmen entwickeln interne Richtlinien und Standards, die den spezifischen Bedürfnissen und Zielen des Unternehmens entsprechen. Dies kann in Zusammenarbeit mit verschiedenen Abteilungen geschehen.
  4. Beteiligte Stakeholder: Die Identifikation der beteiligten Stakeholder ist entscheidend. Dies können Führungskräfte, Abteilungsleiter, Qualitätskontrolleure, Compliance-Experten und andere sein.
  5. Technologische Lösungen: Unternehmen setzen oft auf technologische Lösungen wie Workflow-Management-Systeme, Freigabetools oder DMS/ECM-Systeme, um die Prozesse zu automatisieren und zu erleichtern.
  6. Schulung und Kommunikation: Eine effektive Kommunikation und Schulung der Mitarbeiter sind entscheidend, um sicherzustellen, dass alle Beteiligten die Freigabeprozesse verstehen und befolgen.
  7. Überprüfung und Anpassung: Die Festlegung von Freigabeprozessen ist ein iterativer Prozess. Unternehmen überprüfen regelmäßig ihre Abläufe, passen sie bei Bedarf an und verbessern sie kontinuierlich.

Die genaue Vorgehensweise kann je nach Branche, Unternehmensgröße und Art der Tätigkeit variieren.

Büro der agorum Software GmbH zeigt Mitarbeiter bei der Arbeit mit Computern und zeigt die Arbeitsumgebung.
Rolf Lang

Wie funktioniert die Umstellung vom analogen zum digitalen Freigabeprozess?

Die Umstellung vom analogen zum digitalen Freigabeprozess kann je nach den spezifischen Anforderungen Ihres Unternehmens unterschiedlich verlaufen. Hier sind jedoch einige allgemeine Schritte, die oft dabei helfen:

  1. Bedarfsanalyse: Identifizieren Sie die Bedürfnisse und Anforderungen Ihres Unternehmens. Welche Art von Dokumenten oder Prozessen sollen digitalisiert werden? Was sind die Hauptziele der Umstellung?
  2. Auswahl der Software: Finden Sie eine geeignete Software oder Plattform, die die digitalen Freigabeprozesse unterstützt. Es gibt viele Lösungen auf dem Markt, also vergleichen Sie sie und wählen Sie diejenige, die am besten zu den Bedürfnissen Ihres Unternehmens passt.
  3. Schulung der Mitarbeiter: Schulung ist entscheidend. Ihre Mitarbeiter müssen sich mit der neuen digitalen Plattform vertraut machen, um effizient damit arbeiten zu können. Stellen Sie sicher, dass Schulungen angeboten werden, und unterstützen Sie die Mitarbeiter während der Anfangsphase.
  4. Sicherheit beachten: Digitale Freigabeprozesse erfordern angemessene Sicherheitsvorkehrungen, um sensible Informationen zu schützen. Implementieren Sie Verschlüsselung, Zugriffskontrollen und andere Sicherheitsmaßnahmen, um Datenschutz und Vertraulichkeit zu gewährleisten.
  5. Pilotphase: Führen Sie die digitale Freigabe zunächst in einer begrenzten Pilotphase durch. Sammeln Sie Feedback von den beteiligten Mitarbeitern und passen Sie die Prozesse entsprechend an.
  6. Sukzessive Implementierung: Setzen Sie die digitale Freigabe schrittweise in verschiedenen Abteilungen oder Prozessen um, um sicherzustellen, dass sich alle an die neuen Abläufe anpassen können.
  7. Monitoring und Optimierung: Überwachen Sie die Leistung der digitalen Freigabeprozesse kontinuierlich und optimieren Sie diese bei Bedarf. Feedback von den Benutzern ist hierbei besonders wichtig.

Welchen Nutzen hat ein Unternehmen von der Umstellung zu digitalen Freigabeprozessen?

Die Umstellung auf digitale Freigabeprozesse kann einem Unternehmen viele Vorteile bringen. Erstens ermöglicht es eine schnellere und effizientere Genehmigung von Dokumenten, was wiederum die Gesamtproduktivität steigert. Digitale Freigaben senken auch den Papierverbrauch und die damit verbundenen Kosten, ganz zu schweigen von den Umweltauswirkungen. Ferner verbessert die Digitalisierung die Nachverfolgbarkeit, da man leicht den Status eines Dokuments überprüfen kann.

Es ermöglicht auch eine bessere Zusammenarbeit, da Genehmigungen remote erfolgen können. Dies ist besonders in einer globalisierten Welt von Vorteil, in der Teams vielleicht nicht am selben physischen Standort arbeiten. Sicherheitsaspekte können ebenfalls gestärkt werden, da digitale Freigabeprozesse oft fortschrittliche Authentifizierungs­methoden und Verschlüsselungsoptionen bieten. Insgesamt trägt die Umstellung auf digitale Freigabeprozesse dazu bei, Abläufe zu optimieren, Kosten zu senken und die Flexibilität im Geschäftsumfeld zu erhöhen.

9 Tipps zur Einführung von digitalen Freigabeprozessen

  1. Starten Sie mit einer umfassenden Analyse Ihrer bestehenden Prozesse
    Eine gründliche Analyse ermöglicht es, Schwachstellen und Optimierungspotenziale zu identifizieren. Verstehen Sie Ihre aktuellen Freigabeprozesse, um gezielte Verbesserungen vornehmen zu können.
  2. Involvieren Sie alle relevanten Stakeholder von Anfang an
    Die Akzeptanz und erfolgreiche Implementierung hängen von der Einbindung aller Beteiligten ab. Sichern Sie sich zeitig die Unterstützung von Entscheidungsträgern und Mitarbeitern.
  3. Schulen Sie Ihre Mitarbeiter gründlich im Umgang mit der neuen Technologie
    Digitale Veränderungen erfordern Schulungen. Gewährleisten Sie, dass Ihre Mitarbeiter die neuen Tools und Prozesse verstehen und effektiv nutzen können.
  4. Definieren Sie klare Regeln und Verantwortlichkeiten:
    Klar definierte Regeln und Verantwortlichkeiten verhindern Missverständnisse. Jeder sollte wissen, welche Rolle er im Freigabeprozess einnimmt.
  5. Nutzen Sie die Automatisierungsfunktionen von agorum core voll aus:
    agorum core bietet leistungsstarke Automatisierungsfunktionen. Nutzen Sie diese, um manuelle Schritte zu reduzieren und den Freigabeprozess zu beschleunigen.
  6. Integrieren Sie Kollaborationswerkzeuge für eine nahtlose Zusammenarbeit:
    Eine effektive Kommunikation ist entscheidend. Die Integration von Kollaborationswerkzeugen ermöglicht eine nahtlose Zusammenarbeit und fördert den Informationsaustausch.
  7. Testen Sie den neuen digitalen Freigabeprozess in einem Pilotprojekt:
    Bevor Sie den digitalen Freigabeprozess flächendeckend einführen, führen Sie Tests in einem Pilotprojekt durch. Dies ermöglicht es, Schwachstellen zu erkennen und Anpassungen vorzunehmen.
  8. Implementieren Sie regelmäßige Überprüfungen und Anpassungen:
    Die digitale Welt verändert sich ständig. Führen Sie regelmäßige Überprüfungen durch, um sicherzustellen, dass Ihre Freigabeprozesse immer auf dem neuesten Stand sind.
  9. Fördern Sie eine Kultur der kontinuierlichen Verbesserung:
    Die Einführung digitaler Freigabeprozesse ist kein einmaliger Prozess. Fördern Sie eine Kultur der kontinuierlichen Verbesserung, in der Feedback geschätzt wird und Anpassungen als Chance zur Weiterentwicklung betrachtet werden.

Die Umstellung auf digitale Freigabeprozesse mit agorum core erfordert nicht nur technologische Integration, sondern auch eine strategische Herangehensweise, die die Bedürfnisse und Herausforderungen Ihres Unternehmens berücksichtigt.

Bitmi