Whitepaper-Cover '9 Schritte zur Planung von Workflows'. Optimieren Sie Ihre Geschäftsprozesse durch Digitalisierung und Automation.

Die Implementierung eines effizienten Workflows ist für Unternehmen jeder Größe von entscheidender Be­deutung. Ein gut strukturierter Workflow sorgt für eine klare Aufgaben­verteilung, effiziente Prozess­abläufe und eine erhöhte Produktivität. Die Inte­gration von spezialisierter Workflow-Software kann dabei helfen, diese Prozesse zu automatisieren und zu optimieren. Solche Software ermöglicht es, Arbeits­schritte zu standardisieren, Zuständig­keiten zu definieren und die Kommunikation zwischen den Mitarbeitern zu verbessern.

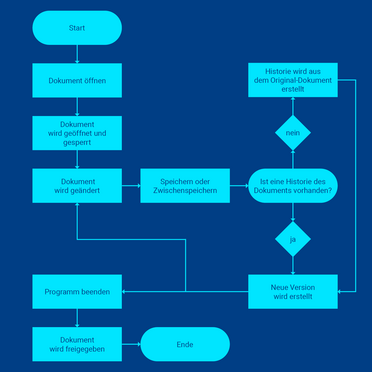
Diagramm zeigt den Prozess der Workflow-Versionierung im Dokumentenmanagement: Dokument wird geöffnet, geändert und gespeichert oder zwischengespeichert. Wenn eine Historie vorhanden ist, wird eine neue Version erstellt.
Workflow Versionierung von Dokumenten

Definition und Bedeutung von Workflow

Der Begriff „Prozess“ bezieht sich auf eine allgemeine Abfolge von Aktivitäten oder Schritten, während ein „Workflow“ spezifischer ist und sich auf die detaillierte Organisation und Strukturierung dieser Aktivitäten bezieht. Ein Prozess kann mehrere Workflows enthalten, die spezifische Aufgaben oder Teilschritte des Gesamtprozesses definieren. Workflows sind somit eine spezifische Implementierung eines Prozesses, die ihn operationalisieren und für die Ausführung durch Personen oder Systeme bereitstellen.

Whitepaper zeigt 9 Schritte zur Planung von Workflows für effiziente Geschäftsprozesse und Digitalisierung im Unternehmen.

Whitepapere Whitepaper - 9 Schritte zur Planung von Workflows

In diesem Whitepaper erfährst du, wie du deine Workflows in einem systematischen 9-Schritte-Prozess effektiv planst und strukturierst, um die Effizienz und Produktivität deines Unternehmens zu steigern.

Die Grundelemente eines effektiven Workflows

  • Reduzierung manueller Aufgaben und Vermeidung menschlicher Fehler
  • Verknüpfung der Systeme und Anwendungen für einen nahtlosen Datenfluss
  • Verbesserte Nachverfolgbarkeit von Aufgaben und Prozessen
  • Einfache Anpassung an neue Anforderungen und Gegebenheiten
  • Aufgabenverteilung und Verantwortlichkeiten für Workflows festlegen
  • Grundelemente: Automatisierung und Integration Workflows
  • Grundelemente im Workflow: Feedback und Verbesserungen
  • Grundelemente Workflow: Flexibilität und Anpassungsfähigkeit

Die 10 Vorteile eines effizienten Workflows

Ein effizienter Workflow bietet zahlreiche Vorteile, die sich positiv auf die Produktivität, die Qualität der Arbeit und letztendlich auf den Erfolg eines Unternehmens auswirken können. Hier sind einige der wichtigsten Vorteile im Detail:

  • Erster Vorteil von Workflows mit dem DMS agorum core
  • Zweiter Vorteil von Workflows mit dem DMS agorum core
  • Dritter Vorteil von Workflows mit dem DMS agorum core
  • Vierter Vorteil von Workflows mit dem DMS agorum core
  • Fünfter Vorteil von Workflows mit dem DMS agorum core
  • Sechster Vorteil von Workflows mit dem DMS agorum core
  • Siebter Vorteil von Workflows mit dem DMS agorum core
  • Achter Vorteil von Workflows mit dem DMS agorum core
  • Neunter Vorteil von Workflows mit dem DMS agorum core
  • Zehnter Vorteil von Workflows mit dem DMS agorum core

Checkliste für die Workflow-Planung und -Strukturierung

  1. Definieren Sie Ihr Ziel
  2. Zerlegen Sie das Ziel in Aufgaben
  3. Verantworten von Aufgaben
  4. Legen Sie Fristen fest
  5. Wählen Sie die richtigen Tools
  6. Dokumentieren Sie den Workflow
  7. Testen und optimieren Sie den Workflow
  8. Kontinuierliche Verbesserung
  9. Hilfreiche Tipps

Im folgenden Whitepaper erfahren Sie detailliert, wie Sie Ihre Workflows in einem systematischen 9-Schritte-Prozess effektiv planen und strukturieren können, um die Effizienz und Produktivität Ihres Unternehmens zu steigern.

Tools zur Workflow-Optimierung

Die Optimierung von Workflows ist entscheidend, um die Effizienz von Geschäfts­prozessen zu steigern und die Produktivität zu erhöhen. Dabei können verschiedene Arten von Tools eingesetzt werden, um die Planung, Strukturierung und Auto­mati­sierung von Abläufen zu unterstützen:

Kanban-Boards: Kanban-Boards bieten eine visuelle Darstellung von Arbeitsabläufen und Aufgaben, die in verschiedene Spalten wie „To Do“, „In Progress“ und „Done“ organisiert sind. Dadurch können Teams den Fortschritt ihrer Arbeit verfolgen und Engpässe identifizieren.

Cloud-basierte Tools: Cloud-basierte Tools ermöglichen es Teams, von überall aus auf ihre Arbeitsabläufe zuzugreifen und zusammenzuarbeiten. Sie bieten Funktionen wie Dateifreigabe, Echtzeitkommunikation und Projektmanagement, um die Zusammen­arbeit zu erleichtern.

Agile Methoden: Agile Methoden wie Scrum und Kanban fördern iterative und inkrementelle Arbeitsweisen, bei denen Teams kontinuierlich Ergebnisse liefern und sich an Veränderungen anpassen können. Sie bieten Rahmenwerke und Praktiken zur Organisation und Verwaltung von Arbeitsabläufen.

CRM (Customer Relationship Management): CRM-Systeme helfen Unternehmen, ihre Kundenbeziehungen zu verwalten, indem sie Informationen zu Kundeninteraktionen und
-historien zentralisieren. Sie unterstützen die Automatisierung von Vertriebs- und Marketingprozessen sowie die Analyse von Kundenbeziehungen.

ERP (Enterprise Resource Planning): ERP-Systeme integrieren verschiedene Geschäftsprozesse wie Finanzen, Personalwesen, Produktion und Lieferkette in einem einzigen System. Sie bieten Funktionen zur Planung, Steuerung und Überwachung von Ressourcen und Abläufen im gesamten Unternehmen.

DMS (Dokumentenmanagementsysteme) und ECMS (Enterprise Content Management-Systeme): DMS und ECMS ermöglichen die zentrale Ver­waltung und Organisation von Dokumenten und Inhalten im Unternehmen. Sie bieten Funktionen wie revisionssichere Archivierung, Workflow-Management und Volltextsuche.

Tools mit KI-Unterstützung: Tools mit künstlicher Intelligenz (KI) bieten Funktionen wie automatische Datenanalyse, Text­erkennung und Vorhersage von Trends. Sie können dazu beitragen, Arbeitsabläufe zu optimieren, indem sie repetitive Aufgaben auto­matisieren und Einblicke aus großen Datenmengen gewinnen.

agorum core: die optimale Lösung für Workflow-Optimierung

agorum core ist eine hochflexible Basis-Software für Dokumenten- und Content-Management (DMS/ECM), die sich nahtlos an individuelle Unternehmens­anforderungen anpasst.

agorum core – die Vorteile im Überblick:

Automatisierung im Workflow

Die Automatisierung von Workflows ist ein wichtiger Schritt zur Steigerung der Effizienz und Produktivität von Geschäftsprozessen. Sie ermöglicht es Unternehmen, repetitive Aufgaben zu standardisieren und zu automatisieren, was Zeit und Ressourcen spart. Es folgen einige wichtige Aspekte der Workflow-Automatisierung:

Vorteile von Automatisierung in Geschäftsprozessen:

  • Zeitersparnis: Durch die Automatisierung wiederkehrender Aufgaben können Mitarbeiter Zeit für wichtigere und kreativere Tätigkeiten nutzen.
  • Fehlerreduktion: Automatisierte Prozesse minimieren menschliche Fehler und erhöhen die Genauigkeit von Arbeitsabläufen.
  • Kosteneffizienz: Durch die Automatisierung können Unternehmen Kosten durch die Reduzierung von Arbeitsaufwand und die Optimierung von Ressourcennutzung senken.
  • Schnellere Durchlaufzeiten: Automatisierte Workflows beschleunigen die Abwicklung von Aufgaben und Projekten, indem sie Engpässe minimieren und die Effizienz steigern.

Nachteile von Automatisierung in Geschäftsprozessen:

  • Initialer Aufwand: Die Implementierung automatisierter Systeme erfordert einen zeitlichen und finanziellen Aufwand für die Entwicklung und Integration.
  • Risiko von Fehlplanung: Fehlfunktionen oder unerwartete Ereignisse in automatisierten Systemen können zu Fehlern führen und den Workflow beeinträchtigen.
  • Mögliche Arbeitsplatzverluste: Automatisierung kann dazu führen, dass bestimmte Arbeitsplätze überflüssig werden, wenn repetitive Aufgaben von Maschinen übernommen werden.

Best Practices für die Implementierung von Automatisierung im Workflow:

  • Gründliche Analyse und Planung der zu automatisierenden Prozesse
  • Auswahl geeigneter Automatisierungstechnologien und Tools
  • Schrittweise Implementierung und Überwachung der Automatisierung
  • Kontinuierliche Evaluierung und Optimierung der automatisierten Workflows
  • Einbindung der Mitarbeiter und Sicherstellung ihrer Akzeptanz und Unterstützung für die Automatisierungsbemühungen

Die Automatisierung im Workflow bietet erhebliche Vorteile für Unternehmen, erfordert jedoch eine sorgfältige Planung, Implementierung und Überwachung, um den gewünschten Nutzen zu erzielen. Durch die Integration von KI und maschinellem Lernen sowie die Berücksichtigung von Datenschutz und Sicherheit können Unternehmen ihre Arbeitsabläufe weiter optimieren und zukunftsfähig gestalten.

Überwachung und Anpassung des Workflows

Die Überwachung und Anpassung eines Workflows ist ein kontinuierlicher Prozess, der sicherstellt, dass Arbeitsabläufe effizient und effektiv bleiben. Hier sind einige wichtige Schritte und Aspekte, um einen Workflow zu überwachen und gegebenenfalls anzupassen:

Regelmäßige Überprüfung: Es ist wichtig, den Workflow regelmäßig zu überprüfen, um sicherzustellen, dass er den aktuellen Anforderungen und Zielen entspricht. Dies kann durch geplante Überprüfungen in regelmäßigen Abständen oder bei bestimmten Meilensteinen erfolgen.

Performance-Analyse: Analysieren Sie die Leistung des Workflows anhand relevanter Kennzahlen und Metriken. Dies können beispielsweise Durchlaufzeiten, Fehlerquoten, Kundenfeedback oder Produktivitätsindikatoren sein. Durch die Messung und Analyse dieser Daten können Schwachstellen oder Engpässe im Workflow identifiziert werden.

Identifizierung von Verbesserungspotenzialen: Basierend auf den Ergebnissen der Performance-Analyse können Verbesserungspotenziale im Workflow identifiziert werden. Dies können ineffiziente Prozesse, Engpässe oder Bereiche mit hohem Fehlerpotenzial sein, die einer Anpassung bedürfen.

Flexibilität und Anpassungsfähigkeit: Ein effektiver Workflow sollte flexibel und anpassungsfähig sein, um Veränderungen im Arbeitsumfeld oder in den Anforderungen des Unternehmens zu berücksichtigen. Dies kann Änderungen in den Arbeitsabläufen, der Teamstruktur, den Technologien oder den Geschäftszielen umfassen.

Implementierung von Verbesserungen: Basierend auf den identifizierten Verbesserungspotenzialen sollten entsprechende Maßnahmen ergriffen werden, um den Workflow zu optimieren. Dies kann die Neugestaltung von Prozessen, die Einführung neuer Technologien, die Schulung von Mitarbeitern oder die Anpassung von Richtlinien und Verfahren umfassen.

Feedback und Kommunikation: Ein offener Austausch von Feedback zwischen den Teammitgliedern und Stakeholdern ist entscheidend für die kontinuierliche Verbesserung des Workflows. Dies ermöglicht es, Erfahrungen, Ideen und Vorschläge zur Optimierung des Arbeitsablaufs zu teilen und umzusetzen.

Dokumentation von Änderungen: Alle Änderungen und Anpassungen am Workflow sollten dokumentiert werden, um sicherzustellen, dass alle Beteiligten auf dem neuesten Stand sind. Dies erleichtert auch die Nachverfolgung von Änderungen und die Bewertung ihrer Auswirkungen auf die Leistung des Workflows.

Iterativer Prozess: Die Überwachung und Anpassung des Workflows ist ein iterativer Prozess, der kontinuierlich durchgeführt werden sollte, um sicherzustellen, dass der Workflow immer den aktuellen Anforderungen und Best Practices entspricht. Durch diesen iterativen Ansatz können Unternehmen ihre Arbeitsabläufe kontinuierlich optimieren und verbessern.

Indem Unternehmen ihren Workflow regelmäßig überwachen, analysieren und anpassen, können sie sicherstellen, dass ihre Arbeitsabläufe effizient und effektiv bleiben und kontinuierlich den sich ändernden Anforderungen und Zielen gerecht werden. Die Überwachung und Anpassung des Workflows sind ein wesentlicher Bestandteil eines erfolgreichen Geschäftsmanagements und sollte daher als kontinuierlicher Prozess betrachtet werden.

Diagramm zeigt Workflow-Optimierung durch Kommentarknoten, inklusive Schritte wie Dokumentenführung, Check, Fork, und Ablage.

Fazit: Optimierung von Workflows mit agorum core

Die Optimierung von Workflows ist ein entscheidender Schritt für Unternehmen, um ihre Effizienz zu steigern, Kosten zu senken und ihre Wettbewerbsfähigkeit zu verbessern. Ein gut gestalteter Workflow ermöglicht es Teams, Aufgaben effizient zu bearbeiten, Engpässe zu minimieren und klare Verantwortlichkeiten zu definieren. In diesem Zusammenhang spielt agorum core eine wesentliche Rolle als flexible und leistungsfähige Lösung für Dokumenten- und Content-Management (DMS/ECM).

Durch die Integration von agorum core in Ihre Workflow-Optimierungsbemühungen können Unternehmen eine transparente, effiziente und skalierbare Lösung erhalten, die es ihnen ermöglicht, ihre Arbeitsabläufe kontinuierlich zu verbessern und sich den Herausforderungen der digitalen Transformation erfolgreich zu stellen. Mit
agorum core als zuverlässigem Partner für Dokumenten- und Content-Management können Unternehmen ihre Produktivität steigern, Kosten senken und eine langfristige Wettbewerbsfähigkeit sicherstellen.

Entdecken Sie noch heute die Vorteile von agorum core für Ihre Workflow-Optimierung und nehmen Sie Kontakt zu uns auf, um mehr über unsere Lösungen zu erfahren.

Bitmi